博客 中国大数据产业发展总体态势阐述

中国大数据产业发展总体态势阐述

   数栈君   发表于 2023-04-21 13:43  914  0
01
大数据发展总体态势



2022年,全球大数据技术产业与应用创新不断迈向新高度。宏观看,国际方面,美欧、韩日、澳洲通过政策、法案、设立机构等形式,持续深化实施自身大数据战略。国内方面,党中央、国务院再次做出一系列重要部署,我国大数据领域良好的发展态势进一步巩固。微观看,数据存储与计算、数据管理、数据流通、数据应用、数据安全五大核心领域发展成效不断显现。本章将对国内外大数据领域的最新进展进行总体叙述。


(一)各国深化推进自身大数据战略


近一年来,美欧、韩日、澳洲通过政策、法案、设立机构等形式,持续深化推进自身大数据战略。


美欧发布法案,确保数据价值在隐私保护的前提下释放。美国众议院和参议院于2022年6月发布了《美国数据隐私和保护法案》讨论稿,该法案在制度设计上既考虑了增强个人数据权利的国际趋势,又包含数据价值释放的内容。法案并未禁止一般个人数据处理活动,而是为个人提供了“选择退出”方式,以促进对个人数据的合理利用。欧洲议会于2022年4月就欧盟《数据治理法案》进行最终投票表决,并获得议会批准。该法案是落实《欧洲数据战略》的重要举措,构建了三个适用于各个行业的数据共享机制,确保在符合欧洲公共利益和数据提供者合法权益的条件下,实现数据更广泛的国际共享。法案构建了适用于所有部门的数据使用权基本规则,将促进个人和企业自愿共享数据,并统一某些公共部门数据的使用条件。


韩日设置专门机构,推进各行业数字化转型。韩国在2022年4月成立了以国务总理作为委员长的“国家数据政策委员会”,作为国家数据和新产业政策的管理机构,并于9月召开了韩国国家数据政策委员会的第一次会议,发表了对8个数据领域、5个新产业领域、共计13个领域的改善计划,目标是在韩国打造全球顶级水平的数字力量。2021年9月,日本政府成立数字厅,成为负责日本行政数字化的最高部门,旨在构建更完善的数字政府,推动数字化转型,目标为“用智能手机在60秒内完成所有行政程序”,最大程度利用数字技术优势,将数字科技作为全新要素融入传统社会,促进经济社会形态积极转型。


澳洲发布国家数据安全战略,开始构建国家数据安全框架。2022年4月,澳大利亚内政部颁布《国家数据安全行动计划》,其为澳大利亚首个国家数据安全行动计划,意味着澳大利亚的国家数据安全框架正式开始构建。《行动计划》致力于建立一个全国性的方法来保护公民数据,保护公民的数据(收集、处理和存储在数字系统和网络上的信息)免受侵害,同时为政府、企业和个人构建数据安全要求。


)我国大数据发展态势好动力足


我国大数据经过多年高速发展,不断取得重要突破,呈现良好发展态势。一是产业规模高速增长,2021年,我国大数据产业规模增加到1.3万亿元,复合增长率超过30%[1];二是创新能力不断增强,2021年我国发表大数据领域论文量占全球31%[2],大数据相关专利受理总数占全球超50%,均位居第一[3];三是生态体系持续优化,2021年我国大数据市场主体总量超18万家[4],一批大数据龙头企业快速崛起,初步形成了大企业引领、中小企业协同、创新企业不断涌现的发展格局;四是市场前景广受认可,我国大数据领域投融资金额多年来总体呈现上升趋势,2021年大数据相关企业获投总金额超过800亿元[5],再创历史新高。


近一年,我国在政策、人才、资金等方面持续加码,为大数据后续发展注入强劲动力。


政策方面,中央、地方发布一系列支持文件,对大数据产业、数字技术、数据要素市场、数据安全等方面进行了重点部署。中央层面,2021年底,《“十四五”大数据产业发展规划》的出台明确了未来五年大数据产业发展工作的行动纲领。2022年,党中央、国务院先后通过《要素市场化配置综合改革试点总体方案》、《关于加快建设全国统一大市场的意见》、《关于构建数据基础制度更好发挥数据要素作用的意见》等文件,多次强调了释放数据要素价值对于我国发展的必要性、紧迫性,为我国大数据发展提供了良好的政策环境和明确的发展目标。地方层面,31个省(区、市)均通过发布大数据专题规划、数字经济总体规划等形式,明确了各地大数据技术、产业、应用的发展路线图、时间表,凸显出各地在大数据布局方面的积极性。


表 1 近一年内国家层面推动大数据产业的代表性政策

https://mmbiz.qpic.cn/mmbiz_jpg/NicuNExdV8iaLnShHxy3f9h2xibY4qNZS3LSlTfC6iapHog9D2JwiaB99MmFJib2s53yWBqqtubPmLELMVZI02zrRYDw/640?wx_fmt=jpeg&wxfrom=5&wx_lazy=1&wx_co=1


来源:中国信息通信研究院


人才方面,过半“双一流”高校设立大数据相关专业,多省份积极开展人才培育专项行动,人才供给能力显著增强。高校教育方面,147所“双一流”高校中有87所已开设了大数据专业,占比达到59%[6],根据上海软科统计,大数据专业热度已经超过软件工程等传统热门专业。各省积极开展大数据人才培育专项行动,例如广东实施“十万”产业数字化符合性人才培训行动,上海要求各级党校(行政学院)要增加大数据与城市数字化转型的培训内容,浙江围绕数字人才制定“高精尖缺”人才目录,江苏搭建“智改数转”人才智库平台,福建明确要求县级以上地方人民政府制订大数据人才发展计划。


资金方面,多省份通过设立专项资金或采取税收优惠政策等方式,对大数据企业、应用进行定向扶持和培育。例如,宁夏对于区内符合标准的优质大数据企业给予最高300万的资金支持,山东、黑龙江等省份要求省内县级以上人民政府每年需统筹安排资金专项扶持大数据相关企业,浙江、广东、重庆等推出一系列围绕大数据企业的税收减免政策,江苏省每年在省级财政安排12亿元专项资金支持工业企业“智改数转”,贵州、辽宁、河北、云南等省份对建设成果显著的大数据应用项目补贴1000-3000万。


)五大核心领域发展方向进一步明确


经过多年技术和产业的发展,大数据领域内部逐渐细化,形成数据存储与计算、数据管理、数据流通、数据应用、数据安全五大核心领域。如图1所示,数据源通过数据存储与计算实现压缩存储和初步加工,通过数据管理提升质量,通过数据流通配置给其它相关主体,通过数据应用直接释放价值,并由数据安全技术进行全过程的安全保障。


这五大核心领域由于发展起步时间不同、应用需求紧迫程度不同等原因,发展模式存在差异。在当前数据成为生产要素并快速融入生产、分配、流通、消费等各环节的新形势下,大数据五大核心领域的发展方向均进一步明确。


http://dtstack-static.oss-cn-hangzhou.aliyuncs.com/2021bbs/files_user1/article/95dd0c058484aae6b8673e9e6c03b527..jpg

来源:中国信息通信研究院

图1 大数据产业五大核心领域


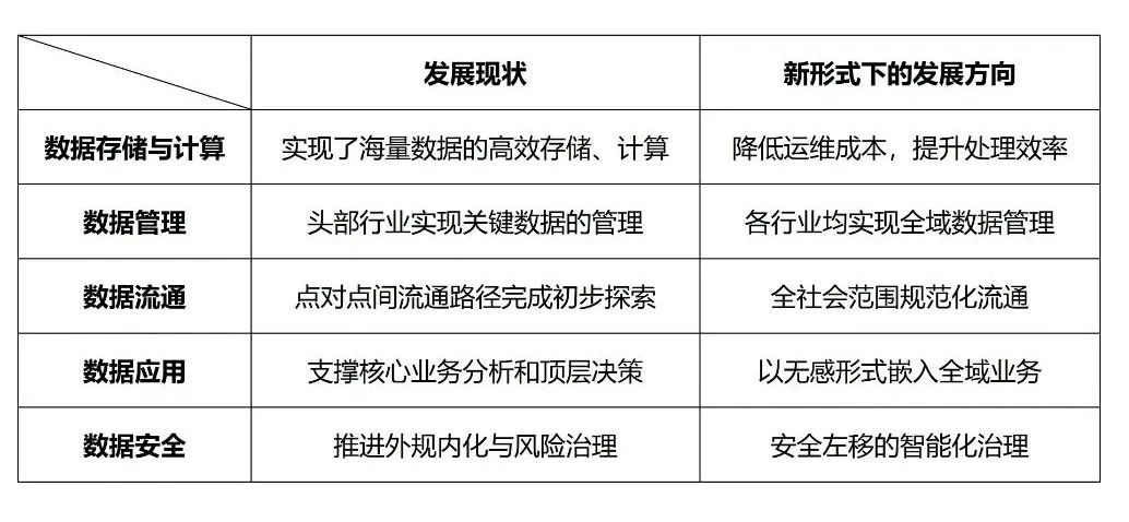
数据存储与计算领域:实现海量数据的高效存储与计算。本领域发展时间长,在数据规模增长、形态变化等新需求持续推动下,逐步演化出数据库、大数据平台、实时计算等成熟技术框架。当前,数据存储与计算领域已经能够支撑PB级海量数据的高效存储和准实时计算,发展方向聚焦为在持续提升能力基础上,通过精细化运营和技术升级实现“降本提质”。


数据管理领域:实现数据质量提升、管理高效。本领域属于投入周期长、见效慢的“下水道”型工作。当前,部分企业数据管理需求强、资源足,已将数据管理的技术和规则率先落地,但大部分企业数据管理仍处于起步阶段。数据管理的发展方向聚焦为尽快借助政策红利和智能技术带来的改变,促进各行业大规模实现全域数据管理。


数据流通领域:实现数据在不同主体间合理配置,使局部数据互相弥合,实现数据价值倍增。本领域需求旺盛、发展时间短,当前已初步探索出机构与机构间点对点的流通路径,但数据权属、定价、市场规则等关键性问题仍有待破解。为助力数据要素高效配置,数据流通的发展方向聚焦为通过建设基础制度、创新流通技术,实现数据流通过程中安全与效率的平衡,从而构建全社会范围数据规范化流通。


数据应用领域:实现数据为企业业务经营过程赋能。本领域虽然发展时间长,但受限于数据管理等前序工作成熟度不够,目前仅部分核心业务被数据浅度赋能。为释放数据要素深度价值,数据应用的发展方向聚焦为通过变革业务模式、优化相关技术,使数据应用与全域业务深度融合。


数据安全领域:确保数据处于有效保护和合法利用的状态,以及具备保障持续安全状态的能力。特别是近两年数据安全一些法律法规发布后,本领域得到快速发展,各行业在数据外规内化、风险治理等方面推进步伐明显加快。当前,数据安全的发展方向进一步聚焦为兼顾安全与效率,从而实现安全左移的自动化与风险治理的智能化。


表 2 五大核心领域发展现状和新形势下的发展方向

https://mmbiz.qpic.cn/mmbiz_jpg/NicuNExdV8iaLnShHxy3f9h2xibY4qNZS3L9XQUiajxbRibXWiaWed8ibe8LqjUkbhz58CSwhQo1poYGvWwJLG7HHt3jQ/640?wx_fmt=jpeg&wxfrom=5&wx_lazy=1&wx_co=1


免责申明:

本文系转载,版权归原作者所有,如若侵权请联系我们进行删除!

想了解或咨询更多有关袋鼠云大数据产品、行业解决方案、客户案例的朋友,浏览袋鼠云官网:https://www.dtstack.com/?src=bbs

同时,欢迎对大数据开源项目有兴趣的同学加入「袋鼠云开源框架钉钉技术群」,交流最新开源技术信息,群号码:30537511,项目地址:https://github.com/DTStack

140页深度干货,囊括15个典型成功案例,覆盖金融、集团、政务、制造、港口5大行业,全书从方法论到实践全面解码数据治理,开辟数据治理新范式,丰富内容可免费获取!

免费获取链接:https://fs80.cn/4w2atu


0条评论
社区公告
  • 大数据领域最专业的产品&技术交流社区,专注于探讨与分享大数据领域有趣又火热的信息,专业又专注的数据人园地

最新活动更多
微信扫码获取数字化转型资料